• 设为首页
  • 繁體中文
  • 办公接口
  • 登录
  • 注册
网站首页 单位概况 新闻中心 政务公开 在线办事 业务信息 政策法规 网上互动 专项工作 网站地图

政府信息公开指南当前位置:网站首页 > 政务公开 > 政府信息公开 > 政府信息公开指南 >

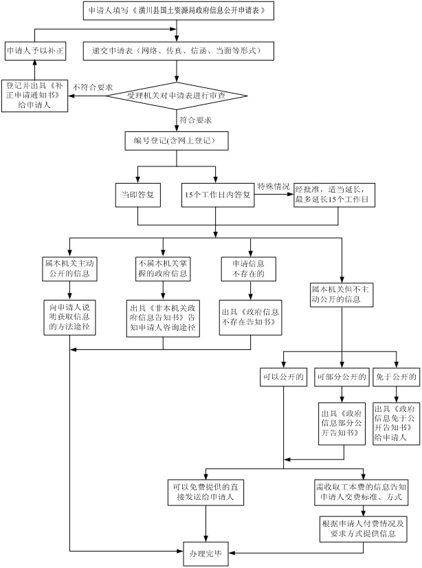
365asia政府信息公开申请流程(图)

来源:365asia 2016-06-09 18:10浏览: 次



(责任编辑:秋霜)

随机资讯

  • 365asia政府信息公开申请处理文书格式
  • 365asia政府信息公开申请流程(图)
  • 365asia政府信息公开指南

ICP备案:豫ICP备14019498号| |豫公网安备41152602000005号

© 2016-2017 365asia 版权所有

网站维护:365asia信息中心  友情提示:请使用IE10浏览器或360极速模式